不懂新《反法》?市场监管部门发布9个重点条款解读!
来源 :上海市场监管局、市场监管半月沙龙
时间:2025-10-20 10:04
浏览量:
2025年6月27日,十四届全国人大常委会第十六次会议表决通过《反不正当竞争法》修订草案。
新修订的《反不正当竞争法》已于10月15日起施行。上海市场监管局同日发布了针对9条重点条款的解读,以帮助各类主体更好理解《反不正当竞争法》。

1. 禁止虚假宣传行为条款解读




2. 禁止商业混淆行为条款解读




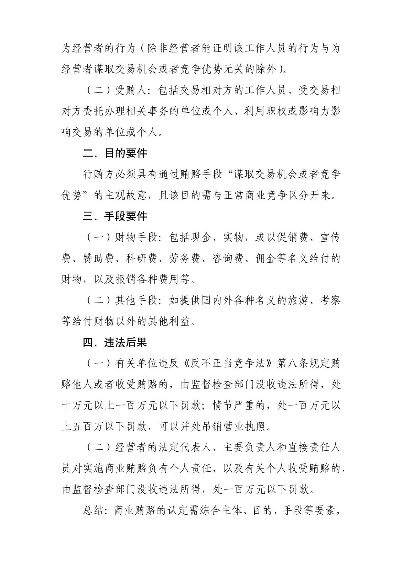
3. 禁止商业贿赂行为条款解读



4. 禁止侵犯商业秘密行为条款解读








5. 禁止商业诋毁行为条款解读





6. 禁止平台强制平台内经营者低于成本价销售商品行为条款解读



7. 禁止网络不正当竞争行为条款解读






8. 禁止大型企业滥用优势地位拖欠中小企业账款行为条款解读



9. 禁止不正当有奖销售行为条款解读




扫一扫在手机上查看当前页面

闽公网安备35050302000183号